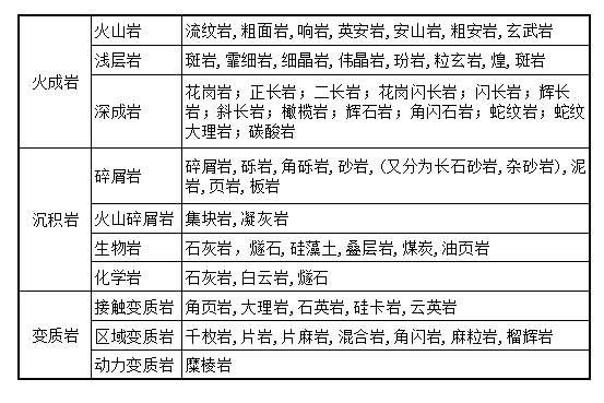
岩石:依不同成形方式可粗略分为三类:火成岩、沉积岩、变质岩。


鲕状石灰岩:含有鲕状体的岩石有多种,但最常见的是石灰岩中含有鲕状体,即称鲕状石灰岩。鲕状体是一种原生结核,即形如鱼子的结核。
介壳灰岩:以双瓣类化石为主要组分组成的石灰岩。
复成分砾岩:一种砾岩中可含十几种不同的砾岩,各种类型的砾岩都不超过50%,这取决于母岩成分和风化、搬运及沉积的条件。这种砾石的层理常不明显,多沿山区呈带状分布,厚度变化大,为母岩迅速破坏和堆积的产物。
单成分砾岩:成分单一同种成分的砾石占75%,且多半是稳定性较高的岩屑或矿物碎屑,一般分布于地势平缓的滨岸地带。
海绿石石英砂岩:颜色:暗绿,风化面暗紫红 构造:纹层状构造结构:中-细砂状结构 主要成分:石英砂粒,海绿石胶结物 所属岩类:沉积岩 \陆源碎屑岩 \砂岩
鉴定依据:砂粒>岩石的50%;石英砂>砂粒的95%;胶结物海绿石 成因:浅海砂质沉积物在弱氧化-弱还原的同生期被海绿石胶结成岩 产地:河北唐山
珊瑚灰岩:灰黑色,生物骨架结构,岩石表面分布有1.0~1.5mm小圆点,块状,微晶质,表面有黄褐色风化带。滴加稀盐酸有大量气泡产生。

竹叶状灰岩:石灰岩的一种,其特点为截面有砾石呈竹叶状。属寒武系碳酸盐类的沉积岩。它的形成是由碎石集散于海里,经海水长年冲击、侵蚀,慢慢变成类似橄榄状碎石块,一般长0.3cm~10cm,后又经地壳运动、沧海变迁,渐渐被一种钙质胶接、粘合、挤压在一起。沧海变为陆地后,这些合成石块在地壳的变化中露出地面,受雨水冲刷、风化等外力作用而变成今天的模样。产地很多,著名的如山东苍山、平邑一带的竹叶状石灰岩;山东济南张夏馒头山的竹叶状石灰岩。
竹叶状灰岩(白云岩)的成因可解释为:在正常的浅水海洋中形成的薄层石灰岩,在其刚形成后不久,有的可能尚处于半固结状态,被强烈的水动力破碎,搬运和磨蚀,并在搬运不太远的地方,在水动力条件相对较弱的环境下堆积下来,再经成岩作用,从而形成竹叶状灰岩(白云岩)。
长石砂岩:是一种长石碎屑含量大于25%的砂岩,它包括长石砂岩和岩屑质长石砂岩。长石的种类多为酸性斜长石和钾长石,一般为粗砂状结构,肉红色至灰色,分选性和磨圆度变化较大。由很好至极差。常含较多的杂基,胶结物多为碳酸盐质、硅质、铁质。当砂粒中含较多量的石英碎屑石英大于75%时,即过渡为长石石英砂岩,或称次长石砂岩。当岩石中含大量杂基时,则属长石杂砂岩。长石砂岩多由长英质母岩,如花岗岩、片麻岩经机械风化,短距离搬运,在山前或山间盆地堆积而成。
白云岩:主要成分由白云石(50%以上)构成的岩石,但常常混有方解石及粘土矿。CaMg(CO3 )2 (白云石),含CaO 30.41%、MgO 21.86%、CO247.73%,常含铁、锰的类质同象混入物。属碳酸盐类岩石,外形似石灰岩,以加盐酸起泡微弱区别于石灰岩。主要成分为钙、镁、硅三种元素。白云岩常呈浅黄色、浅黄灰色、灰白色、灰褐色、淡肉红色等,具晶粒结构、残余结构、碎屑结构或生物结构。
白云岩外观与石灰岩非常相似,但是风化面上常有白云石粉及纵横交错的刀砍状溶沟,这是野外肉眼识别白云岩的重要特征。
层叠石石英岩:是前寒武纪未变质的碳酸盐沉积中最常见的一种“准化石”,是原核生物所建造的有机沉积结构。由于蓝藻等低等微生物的生命活动所引起的周期性矿物沉淀、沉积物的捕获和胶结作用,从而形成了叠层状的生物沉积构造。因纵剖面呈向上凸起的弧形或锥形叠层状,如扣放的一叠碗,故有此名。
油页岩:是富含有机物的沉积岩,粒度小,主要成分为油母质(由有机化合物组成的固态混合物),可自其提炼出液态烃类。虽然名为“油页岩”,但事实上地质学家并不全然将之归类为页岩,且油母质与石油并不相同。油母质的加工成本比石油高,因此就价格及环境冲击方面而言,油母质常被视为石油的替代品。油页岩沉积层分布于全球各地,估计所有沉积层共储有2.8兆至3.3兆桶(450×109 至 520×109立方米)可采油量。油页岩(又称油母页岩)是一种高灰分的含可燃有机质的沉积岩,它和煤的主要区别是灰分超过40%,与碳质页岩的主要区别是含油率大于3.5%。油页岩经低温干馏可以得到页岩油,页岩油类似原油,可以制成汽油、柴油或作为燃料油。除单独成藏外,油页岩还经常与煤形成伴生矿藏,一起被开采出来。
油页岩外观多呈褐色泥岩状,其相对密度为1.4~2.7。油页岩中的矿物质常与有机质均匀细密地混合,难以用一般选煤的方法进行选矿。含有大量粘土矿物的油页岩,往往形成明显的片理。主要包括油母、水分和矿物质。
岩屑砂岩:碎屑砂岩主要由石英、岩屑和长石构成,其中岩屑含量占25%以上,长石含量常小于10%。化学胶结物多为硅质和碳酸盐质。碎屑粒度粗,多棱角状,分选性差,以灰色、灰绿色者常见。常在山前冲积扇、山间盆地及河流相沉积中产出。主要分布于强烈隆起的山前凹陷区内。

含砾粗砂岩:松散含砾砂状结构,矿物成分中含石英居多,另含长石、岩屑及其他矿物。
石英砂岩:石英砂岩沉积岩中沉积碎屑岩中的砂岩,硅石(石英砂岩、石英岩、石英砂、脉石英)中一种。属玻璃和冶金辅助原料矿产。主要产出地层层位有三:上三叠统须家河组顶部,下侏罗统珍珠冲组和中下侏罗统自流井组底部。矿石化学成分:二氧化硅97.30一97.32%,氧化铝0.97~1.04%,氧化铁0.62~0.67%,氧化钙0.034—0.043%,五氧化二磷0.003%。吸水率1.01~2.55%,耐火度1716—1723℃。
结构稳定,通常呈淡褐色或红色,主要含硅、钙、粘土、氧化铁。
晶粒石灰岩:这是一类特殊的石灰岩,主要由方解石晶粒组成,其中较粗晶的晶粒石灰岩大都是重结晶作用或交代作用的产物。
页岩:是一种沉积岩,成分复杂,但都具有薄页状或薄片层状的节理,主要是由黏土沉积经压力和温度形成的岩石,但其中混杂有石英、长石的碎屑以及其他化学物质。用硬物击打易裂成碎片。抵抗风化的能力弱,在地形上往往因侵蚀形成低山、谷地。页岩不透水,在地下水分布中往往成为隔水层。形成于静水的环境中,泥沙经过长时间的沉积,所以经常存在于湖泊、河流三角洲地带,在海洋大陆架中也有页岩的形成,页岩中也经常包含有古代动植物的化石。
泥岩:一种由泥巴及黏土固化而成的沉积岩,其成分与构造和页岩相似但较不易碎。一种层理或页理不明显的粘土岩。矿物成分复杂,主要由粘土矿物(如水云母、高岭石、蒙脱石等)组成,其次为碎屑矿物(石英、长石、云母等)、后生矿物(如绿帘石、绿泥石等)以及铁锰质和有机质。质地松软,固结程度较页岩弱,重结晶不明显。
粉砂岩:由含量>50%的粒径为0.05-0.005mm的碎屑和胶结物组成,粉砂状结构。碎屑及胶结物的成分与砂岩类似,常有粘土作为基质,有时含有较多的白云母。主要由粉砂碎屑组成的沉积岩是粉砂岩。粉砂岩的碎屑组分一般比较简单,以石英为主,长石和岩屑少见,有时含较多的白云母。除粉砂以外其它由砂、粘土或化学沉淀物组成。粉砂岩中常具有薄的水平层理,沉积物含水时易受液化产生变形层理及其它滑动构造。
粉砂岩的颜色多种多样,随混入物的成分不同而变。粉砂岩是在经过了长距离搬运、水动力条件比较安静、沉积速度缓慢的环境下形成的。在横向上和纵向上可渐变成砂岩或粘土岩,并构成韵律性层理。粉砂岩形成于弱的水动力条件下,常堆积于潟湖、湖泊、沼泽、河漫滩、三角洲和海盆地环境。

闪长岩:是中性深成岩的典型代表岩石,全晶质,粗粒状结构,二氧化硅的含量比基性岩已经显著的增高,达到53%-62%,三氧化二铝的含量增高达到16%-17%。主要是由中性斜长石、普通角闪石组成,有时也含有少量的辉石、黑云母、石英和正长石,深灰色或浅绿色,是一种硅酸饱和或过饱和的岩石。石英含量达5-20%的,称石英闪长岩,黑云母或辉石较多的,称黑云母闪长岩或辉石闪长岩。向酸性过渡为石英闪长岩和花岗闪长岩,向基性过渡则成为辉长闪长岩。矿物成分主要由中性斜长石和一种或数种暗色矿物组成。最常见的暗色矿物是角闪石,有时为辉石、黑云母。岩石中可含少量石英和钾长石,石英﹤20%,钾长石﹤10%。
闪长岩是一种颜色较深的岩石,多呈灰黑色,带深绿斑点的灰色或浅绿色,色率20%~35%。
千枚岩:典型的 矿物组合为 绢云母、 绿泥石和 石英,可含少量石及碳质、铁质等物质。有时还有少量 方解石、 雏晶 云母、 黑硬绿泥石或 锰铝榴石等变斑晶。常为细粒鳞 变晶结构, 粒度小于0.1毫米,在片理面上常有小皱纹造。原岩为 粘土岩、 粉砂岩或中酸性 凝灰岩,是低级域 变质作用的产物。因原岩类型不同,矿物组合也有不同,从而形成不同类型的千枚岩。
辉长岩:是一种基性深层侵入岩石,主要由含量基本相等的单斜辉石和斜长石组成,此外尚有角闪石、橄榄石、黑云母等成分。辉长岩为灰黑色,结构为中粒至粗粒,伴生的矿物有铁、钛、铜、镍、磷等。辉长岩类在花岗石材中享有非常重要的地位。黑色花岗石多由这类岩石组成。辉长岩通常为块状构造,部分辉长岩具层状构造,反映了岩浆分离结晶过程中矿物成分或粒度的韵律性变化,层状辉长岩多见于层状基性杂岩及蛇绿岩套堆积杂岩中。辉长岩产于各种构造环境,常构成大小不等的岩盆、岩盖、岩床状侵入体,与成分相近的浅成辉绿岩岩墙、岩床紧密伴生。
片麻岩:是一种变质岩,而且变质程度深,具有片麻状构造或条带状构造,有鳞片粒状变晶,主要由长石、石英、云母等组成,其中长石和石英含量大于50%,长石多于石英。如果石英多于长石,就叫做“片岩”而不再是片麻岩。片麻岩主要包括三种类型:黑云斜长片麻岩、二长花岗片麻岩和A型花岗质片麻岩,地球化学判别结果表明它们的原岩均为火成岩。
片岩:是由片状、柱状和粒状矿物组成。一般为鳞片变晶结构、纤状变晶结构和斑状变晶结构,主要的片岩有:云母片岩,其次是石英、斜长石、石榴石、蓝晶石、十字石等。其特征是有片理构造,是常见的区域变质岩石。原岩已全部重结晶,由片状、柱状和粒状矿物组成。常见矿物有云母、绿泥石、滑石、角闪石、阳起石等。粒状矿物以石英为主,长石次之。
石英岩:石英岩是一种主要由石英组成的变质岩(石英岩含量大于85%),是石英砂岩及硅质岩经变质作用形成。一般是由石英砂岩或其他硅质岩石经过区域变质作用,重结晶而形成的。也可能是在岩浆附近的硅质岩石经过热接触变质作用而形成石英岩。
主要矿物为石英,可含有云母类矿物及赤铁矿、针铁矿等。常见颜色有绿色、灰色、黄色、褐色、橙红色、白色、蓝色、紫色、红色等。

玄武岩:是一种地下岩浆从火山中喷出或从地表裂隙中溢出凝结形成的火成岩。玄武岩根据其成分不同可以分为拉斑玄武岩、碱性玄武岩、高铝玄武岩;按其结构不同可分为气孔状玄武岩、杏仁状玄武岩、玄武玻璃;按其充填矿物不同可分为橄榄玄武岩、紫苏辉石玄武岩等。没有被风化的玄武岩是黑色或暗绿色的致密岩石,由于其凝结后产生六方晶体节理,被风化后形成六方柱状,风化厉害可以形成黄褐色的玄武土,如果进一步被雨水淋滤,除去二氧化硅形成铝土矿。有的玄武岩气孔中还充填有铜、钴、硫磺等矿物。其化学成分与辉长岩相似,SiO2含量变化于45%~52%之间,K2O+Na20含量较侵入岩略高,CaO、Fe203+FeO、MgO含量较侵入岩略低。矿物成份主要由基性长石和辉石组成,次要矿物有橄榄石,角闪石及黑云母等。呈斑状结构。气孔构造和杏仁构造普遍。玄武岩是地球洋壳和月球月海的最主要组成物质,也是地球陆壳和月球月陆的重要组成物质。
玄武岩的主要成份是二氧化硅、三氧化二铝、氧化铁、氧化钙、氧化镁(还有少量的氧化钾、氧化钠),其中二氧化硅含量最多,约占百分之四十五至五十左右。玄武岩的颜色,常见的多为黑色、黑褐或暗绿色。因其质地致密,它的比重比一般花岗岩、石灰岩、砂岩、页岩都重。
安山岩:是中性的钙碱性喷出岩。与闪长岩成分相当。安山岩一词来源于南美洲西部的安第斯山名Andes。分布于环太平洋活动大陆边缘及岛孤地区。产状以陆相中心式喷发为主,常与相应成分的火山碎屑岩相间构成层火山。有的呈岩钟、岩针侵出相产出。安山岩火山的高度最大,一般高500~1500米,个别可达3000米以上。
其成分相当于闪长岩。呈深灰、浅玫瑰、暗褐等色。斑状结构。斑晶主要为斜长石及暗色矿物。暗色矿物主要为黑云母、角闪石(通常为褐色,具暗化边)和辉石(单斜辉石和斜方辉石都有,前者包括透辉石,普通辉石和异变辉石;后者主要见于斑晶中)。安山岩是造山带内分布最广的一种火山岩,因大量发育于美洲的安第斯山脉而得名。多呈岩被、岩流、岩钟侵出相产出。受热液作用,常产生青磐岩化。与其有关的矿产有铜、铅、锌、金(银)等。
似斑状花岗岩:又称“似斑状花岗岩”,花岗岩的一种,因岩石表面具有似斑状结构而得名。为 酸性岩类。浅肉红色, 斑状结构, 块状构造,主要矿物为 石英、 钾长石、酸性 斜长石, 斑晶为钾长石、石英, 基质为 显晶质结构。比非斑状结构的花岗岩更易 风化, 风化产物与花岗岩相似。花岗岩属侵入岩,容易形成似斑状结构,而一般不会形成斑状结构。因其同样具有“斑晶”,通常称为斑状花岗岩而较少称为似斑状花岗岩。似斑状花岗岩中,斑晶一般为正长石,直径可达1cm至数cm。
大理岩:所谓云石引,顾其名就系产于云浮之意。即云南大理石的别名,也称“滇石”或“文石”、“苍石”,是云南点苍山特有的奇石,化学成分为碳酸灰质结晶体。云石系云浮特产之一,亦系广东四大名石之一。所谓云石,即云南大理石的别名,也称“滇石”或“文石”、“苍石”,是云南点苍山特有的奇石,化学成分为碳酸灰质结晶体,由石灰岩经过千百年地质变化而成,其瑰丽多姿的象形花纹,较之意大利的大理石尤胜百倍。
鉴赏云石,得讲究颜色。云石的颜色大致可分为白色与彩色两种。所谓白色,系指石质纯白如雪,不带任何一点杂色。平常人所见到的大多为浅灰色。彩色,则分黑、黄、青、褐、红、绿等诸色,这是因为云石里含有铁及黏土等不纯之物的原因。天然云石外观手感平滑、细腻,色浅而质实,光线效果朦胧有气氛。
流纹岩:是一种火成岩,是火山的酸性喷出岩石,其化学成分与花岗岩相同,由于形成时冷却速度较快使矿物来不及结晶,二氧化硅含量大于69%,其斑晶主要为钾长石和石英组成,晶体形状为方形板状,有玻璃光泽,但有解理。岩石为灰色、粉红色或砖红色,有斑状结构和流纹状结构。在中国,主要分布在东南沿海一带。

混合岩:由于 混合岩化作用(它是 变质岩和 岩浆岩之间的过渡岩类,是变质作用向岩浆作用过渡的类型)形成。这一名词是由塞德霍姆(J.J.Sederholm,1907)所创立。由基体和 脉体两个基本组成部分组成。基体是角闪岩相或麻粒岩相变质岩,代表混合原岩,或多或少受到改造,又称古成体,脉体是长英质或花岗质物质,代表混合岩中新生部分,又称新成体。混合岩的形态多种多样,成分、结构和构造的变化也很大,说明混合岩的形成条件是复杂多样的。
混合岩是介于变质岩和岩浆岩之间的过渡性岩类,主要特点是 岩石中的矿物成分和结构构造很不均匀,在混合岩化作用较弱的岩石中,可区分出原来变质岩的基体和新生成的脉体。随着混合岩化作用的增强,基体与脉体之间的界线逐渐消失,最后可形成类似花岗质岩石的混合花岗岩。
橄榄岩: 是一种深色粗粒且比较重的岩石,它里面含有的橄榄石至少在10%以上,并且还富含铁、镁等矿物。天然金刚石产于金伯利岩中,而金伯利岩则是由橄榄岩变成的,所以说橄榄岩是天然金刚石的基本来源。新鲜的橄榄岩呈橄榄绿色,它在潮湿、温暖的环境中会被风化而变成土壤。主要由橄榄石和辉石组成。橄榄石含量可占40%~90%,辉石为斜方辉石或单斜辉石。有时含少量角闪石、黑云母或洛铁矿。颜色呈深绿色,具粒状结构、反应边结构、包含结构、海绵陨铁结构。按辉石种类和含量,可进一步划分为斜方辉石橄榄岩(主要由橄榄石和斜方辉石组成)、单斜辉纯橄榄岩石橄榄岩(主要由橄榄石和单斜辉石组成)、二辉橄榄岩(单斜辉石和斜方辉石两者含量近于相等)。在一定温度、压力下,受热液影响,发生蚀变,如经水化作用后橄榄石变成蛇纹石和水镁石;硅化作用后橄榄石变成蛇纹石;碳酸盐化作用下镁橄榄石变成蛇纹石和菱镁矿等。与之有关的矿产有铬、镍、钴、铂、石棉、滑石等。纯净、透明、无裂纹、具橄榄绿色的橄榄石可作为宝石。橄榄石宝石矿床具有很高的经济价值。
花岗岩:是一种岩浆在地表以下凝却形成的火成岩,主要成分是长石和石英。它是由钾长石、石英、斜长石组成的酸性侵入岩,半自形粒状结构或似斑状结构、块状构造,常呈岩株、岩基产出。有关矿产有稀有金属、放射性元素矿床。花岗岩的应用学科有材料科学技术(一级学科)、天然材料(二级学科)、矿物(二级学科)。花岗岩的语源是拉丁文的granum,意思是谷粒或颗粒。因为花岗岩是深成岩,常能形成发育良好、肉眼可辨的矿物颗粒,因而得名。花岗岩不易风化,颜色美观,外观色泽可保持百年以上,由于其硬度高、耐磨损。
在地壳上分布最广,是岩浆在地壳深处逐渐冷却凝结成的结晶岩体,主要成分是石英、长石和云母。一般是黄色带粉红的,也有灰白色的。质地坚硬,色泽美丽,是很好的建筑材料。通称花岗石。
板岩:是具有板状结构,基本没有重结晶的岩石,是一种变质岩,原岩为泥质、粉质或中性凝灰岩,沿板理方向可以剥成薄片。一种浅变质岩。由粘土质、粉砂质沉积岩或中酸性凝灰质岩石、沉凝灰岩经轻微变质作用形成。黑色或灰黑色。岩性致密,板状劈理发育。在板面上常有少量绢云母等矿物,使板面微显绢丝光泽。没有明显的重结晶现象。显微镜下可见一些分布不均匀的石英、绢云母、绿泥石等矿物晶粒,但大部分为隐晶质的粘土矿物及碳质、铁质粉末。具变余结构和斑状构造。
板岩的颜色随其所含有的杂质不同而变化,含铁的为红色或黄色;含碳质的为黑色或灰色;含钙的遇盐酸会起泡,因此一般以其颜色命名分类,如灰绿色板岩、黑色板岩、钙质板岩等。
